揭开华莱湖南安化黑茶传销真相


故事一:一名中年妇女给她讲了几次课后,她就根据对方提供的银行账号存进去3900元钱,可是对方并没有给她开具任何收据或发票。中年妇女称几天后黑茶会根据亲戚提供的地址寄到家中,另外还说如果可以再介绍7个人过去买黑茶,亲戚就能挣到5000块钱。后来,我把这件事情告诉了朋友,朋友说这明显是传销,是骗人的。我希望你们记者能够过去采访,揭露这个公司传销的内幕,提醒市民不要上当受骗。”
洗脑
全世界只有中国有黑茶,中国只有湖南有,湖南只有安化有。"李老师称,在茶叶市场上,别的茶是经过炒、烘干等加工工艺完成,而黑茶却是要经过发酵,黑茶有抗癌、延年益寿、降血压等9大保健功能。一次性投资、终身受益。公司电脑里自动生成两个盘,这两个盘分别为黑盘--消费盘,红盘--盈利盘,每个盘有7个方格,这7个方格为金字塔形排列。如果你成为了红盘的盘主,最终会获得10.5万元的收入,而这只是一个开始,经过无限循环,那就是无数个10.5万元。首先,你得花3900元成为一名消费者,然后再发展两个合作伙伴,让他们再去发展合作伙伴,你就可以当组长。从你算起一直发展到63个人的时候,你就是经理,你就可以轻松拿到10.5万元。
公司所采取的营销模式就是厂家直接销售给顾客,顾客成为直销商代替了所有环节,并参与利润分配。这种营销模式已经运行一年多了。她说:"在黑盘里,由电脑自动给你分位置,一般分在介绍人的盘里。你的任务就是要新招两个\\'茶商\\',然后就有机会成为黑盘盘主。当成为黑盘盘主后,只要等着你所在的盘招满所有的人,公司就会奖励你5000元,并且可以直接进入红盘。进入红盘后,先从红盘的盘底做起,只要让你原来招到的\\'茶商\\'也成为黑盘盘主,最后也进入红盘,那么,你就有机会成为红盘盘主,成为红盘盘主后,公司还会奖励你1万元。红盘盘底一共有8个人的位置,在你成为红盘盘主后,每新进一个人,公司就会奖励你5000元,也就是说当红盘的8个位置都满的时候,你就会获得4万元。这4万元加上刚刚成为红盘盘主时公司奖励的1万元,再加上公司额外奖励的5.5万元和在黑盘中得到的5000元,一共就是11万元。去掉个人所得税5000元,最后赚得10.5万元。在获得10.5万元后,红盘盘主重新回到另一个红盘盘底,重复在上一个红盘的工作,无限循环下去,你就会赚得N个10.5万元……"
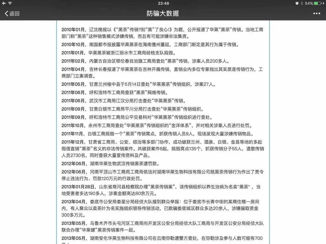
上世纪80年代,传销进入中国。1998年,我国政府意识到传销对国民经济及百姓的危害,开始严厉打击传销活动。经历了连锁加盟、老鼠会等初期阶段,传销活动也在不断变异。审视它身上的诸多问号:为什么早已臭名昭着,却还有那么多人趋之若鹜?为什么政府下大力气打击,有关传销的新闻却屡屡见诸报端?半个月的暗访,记者明白了为什么会有成千上万的人在充斥着谎言、欺骗的传销江湖里被洗脑,坐而论道地幻想着一劳永逸的财富。
文稿整理 特约记者 阿丹
扫描本文章到手机浏览
扫描关注新时社官方微信